亲爱的同学和老师们:
为了方便大家通过心理辅导和咨询及时解决学习、生活中的各种心理困扰,现将我校大学生心理健康教育与研究中心本学期预约咨询以及团辅活动的相关安排公布如下:
一、各校区心理咨询室预约咨询电话及时间
1、 预约咨询电话:四个校区统一预约咨询电话为(0531)88596211。
2、 工作时间:工作日期间(星期一至星期五)上午8:30-11:30,下午14:30-17:30。清明节、五一劳动节、国庆节等法定节假日以学校放假安排为准。
3、 关注心理中心微信公众号:SDUFE暖心坊,可查询各校区教师值班安排。
二、各校区个体心理咨询室值班安排
燕山校区、舜耕校区、圣井校区个体咨询室已于本学期校历第二周(3月4日起)开始安排值班,如需咨询服务的同学请提前电话预约或现场预约。各校区个体咨询室教师值班安排见后。



温馨提示:为了方便接待同学们,请提前与我们电话预约咨询时间等事宜,谢谢合作!
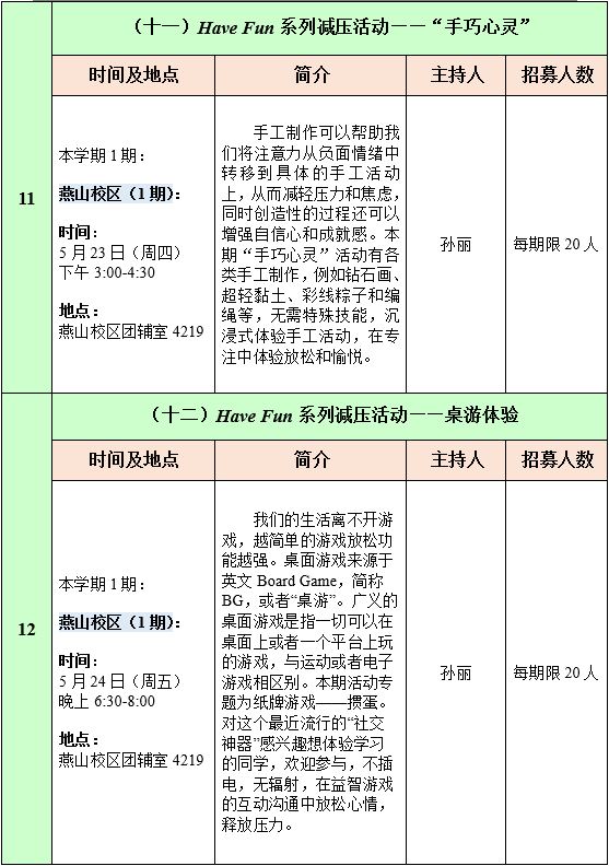
三、团体辅导活动日程
本学期各类学生团体辅导活动已经开始,活动日程见后,参与报名方式如下:
1、自通知发布起即可以通过电子邮件方式报名参加团辅活动,请以“团辅活动名称+报名(具体日期及校区)”为邮件主题将个人信息(包括姓名、性别、年级、所在校区和学院,以及手机联系方式)发送至邮箱:tuanfusdufe@126.com,例如报名邮件主题为“音乐减压活动报名(2024年3月22日燕山)”(请注明参加当期活动的具体日期和所在校区)。
2、我们将按报名的时间先后顺序确定参与人员,请注意根据你所在的校区选择可参与的团辅活动(舜耕校区同学可就近参加燕山校区活动)。团辅活动报名成功后我们将逐个回复邮件确认你的参与报名情况,若报名超出所报团辅活动招募人数后将不会收到确认邮件。每期团辅活动举行前一天截止报名,因每期团辅活动招募人数有限,建议大家每项活动每学期体验一次。
3、团辅活动开始前我们将短信或致电等形式通知报名成功的同学确认是否能最终参与,若因故缺席请务必在回复告知或提前致电88596211请假,参加成员可根据报名情况递补。对活动内容如有问题欢迎致电 88596211 咨询。






大学生心理健康教育与研究中心
二〇二四年四月八日